Warning
This page is located in archive. Go to the latest version of this course pages. Go the latest version of this page.

Funduino

Fig. 1: Přehled obvodů a připojení na shieldu

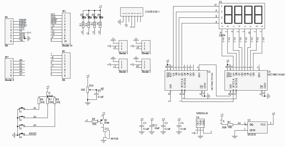
Fig. 2: Schéma shieldu Funduino

1. Konektor pro modul Bluetooth APC220 (nebo Voice Recognification Module)

Popis (směrem shora)

  7 – nepoužito
  6 – nepoužito
  5 – pin 0
  4 – pin 1
  3 – nepoužito
  2 – napětí +5 V
  1 – GND
  

2. Čtveřice LED zobrazovačů řízených obvodem 74HC595

Ovládaní zobrazovačů (datasheet 74HC595 je zde)

  Zápis do Latch – PB_5 (D4) – start zápisu LOW, konec HIGH
  Hodinový pulz – PA_8 (D7)
  Sériová data – PA_9 (D8) – zápis 2× 8 bitů (2× Byte)

(první Byte – data rozsvícených segmentů – rozsvícení LOW, vypnutí HIGH)

V druhém Byte se zapisuje adresa zobrazovače (zleva):

  1. – ××××0001
  2. – ××××0010
  3. – ××××0100
  4. – ××××1000

Na následujícím diagramu je celý zápis do displeje

3. Reset

Resetuje modul Arduino (nikoliv Multi-function Shield)

4. Signalizační LED (rozsvícení LOW, vypnutí HIGH)

Popis LED (směrem shora)

  LED D1 – PA_5 (D13)
  LED D2 – PA_6 (D12)
  LED D3 – PA_7 (D11)
  LED D4 – PB_6 (D10)

5. Piezo-bzučák

Připojen k pinu D3 (PWM), na Nucleu je připojen k pinu PB3

6. Propojka (jumper)

Připojuje PullUp rezistor 10 kΩ na vstup A4 (vyvedeno na střední pin konektoru 7b pro One-wire zařízení)

7. Konektor pro připojení čidla IR (7a) a tepelných čidel Dallas 18B20 a LM35 (7b)

Popis 7a (zleva)

  1 – pin 2
  2 – GND
  3 – napětí +5 V

Popis 7b (zleva)

  1 – GND
  2 – pin A4
  3 – napětí +5 V

8. Odporový trimr

Trimr 10 kΩ mezi referenční napětí (+5 V) a GND, jezdec vyveden na pin PA_0 (A0)

9. Propojka (jumper)

Připojuje PullUp rezistory (10 kΩ) k tlačítkům S1, S2 a S3 (viz 11)

10. Konektor pro připojení čidel – např. sonarové čidlo HCSR04, servo ...

Popis (zleva)

  První sloupec – GND (všechny 4 piny)
  Druhý sloupec – napětí +5 V (všechny 4 piny)
  Třetí sloupec (shora) – pin 5 (PWM), pin 6 (PWM), pin 9 (PWM) a pin A5

11. Vstupní tlačítka

Připojena k pinům A1-3 (stisknutí – hodnota LOW). Možnost připojení PullUp rezistorů k napětí +5 V (propojka 9)

Popis (zleva):

  Tlačítko S1 – PA_1 (A1)
  Tlačítko S2 – PA_4 (A2)
  Tlačítko S3 – PB_0 (A3)
courses/b2m37mam/tutorials/dev_kits/funduino.txt · Last modified: 2023/08/31 13:52 by nentvond